【全国政务服务网办事大厅入口】>>> 【全国公司简易注销公告登记入口】>>> 【全国企业年报网上申报公示入口】>>> 【全国市场监督管理局信息查询】>>> 【全国办税服务厅地址电话信息查询】 【全国教师资格认定机构地址咨询电话】
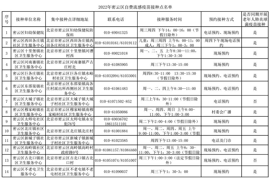
北京市密云区流感疫苗接种门诊服务时间及联系电话 95商服网 • 发表于:2022-09-27 • 关注:998 您的浏览器不支持 HTML5 视频标记. 为有效预防流感,降低因流感以及流感相关重症和死亡对人民群众健康的影响,今年,我市将继续延续2007年以来的流感疫苗免费接种政策,对符合条件的人群实施免费接种,鼓励其他人群自愿自费接种。 本着安全第一、有序实施原则,2022年本市流感疫苗接种工作将分三批实施。第一批次自9月13日起,主要面向60岁及以上京籍老年人,同步启动中小学校、中等专业学校和技工院校学生接种宣传动员。第二批次将于9月下旬开始,主要面向中小学校、中等专业学校和技工院校学生,同步启动流感疫苗自费接种工作。第三批次将于10月上旬开始,主要面向重大活动应急保障人员,如无特殊原因,免费接种工作将于11月底结束,流感疫苗自费接种工作将持续至2023年2月底,请广大市民根据自身需求和全市统一安排,避开预约高峰,合理选择接种时间。 北京市疾病预防控制中心 。。。 本文链接:https://www.95ye.com/article/47596.html(转载请保留) 标签: 流感疫苗
农林牧渔 莱州市农业农村局各部门对外联系电话 • 2023-04-18 莱州市农业农村局各部门对外联系电话是多少?1、办公室负责人:王建斌办公电话:0535-2221002机构职能: 负责文电、会务、机要、保密、档案、信访、值班、应急、考核等日常工作。指导协调农业行业安全。。。
其他服务 天柱县核酸检测机构地址及预约咨询电话 • 2021-02-28 天柱县核酸检测机构地址及预约咨询电话。天柱县疾病预防控制中心上班时间: 周一至周五上午08:00-12:00,下午14:30-17:00,采样地址:黔东南苗族侗族自治州天柱县凤城街道南门路67号,咨询。。。
综合服务 息烽县九庄镇政府各部门负责人和联系电话 • 04-27 息烽县九庄镇人民政府地址:息烽县九庄镇兴隆路94号,办公时间:每周一至周五:9:00—12:00 13:00—17:00(国家法定节假日除外)
其他服务 广饶县核酸检测机构地址及预约咨询电话 • 2021-03-07 广饶县核酸检测机构地址及预约咨询电话,广饶县疾病预防控制中心采样地址:山东省东营市广饶县广饶街道孙武路303号咨询电话: 0546-6441180 服务时间:全天24小时服务人群:“应检尽检”人员;
综合服务 蕲春县政务服务中心办事大厅各窗口咨询电话 • 2022-12-26 蕲春县政务服务中心服务台咨询电话:0713-7211427,蕲春县医保局业务经办咨询0713-7226936(政策咨询)7211435(转诊咨询)/7221020
其他服务 桃江县核酸检测机构地址及预约咨询电话 • 2021-03-12 桃江县核酸检测机构地址及预约咨询电话,桃江县疾病预防控制中心上班时间: 周一至周五上午8:30-12:00,下午14:00-18:00;采样地址:益阳市桃江县桃花中路与天问路交汇处附近南;咨询电话:0。。。
其他服务 静宁县核酸检测机构地址及预约咨询电话 • 2021-03-02 静宁县核酸检测机构地址及预约咨询电话,静宁县病预防控制中心上班时间: 周一至周五上午08:00-12:00,下午14:30-17:00,采样地址:甘肃省平凉市静宁县城关镇西环中路12号 ,咨询电话:0。。。
环保绿化 资源县自然资源局各部门负责人和联系电话 • 2024-11-20 资源县自然资源局局机关内设办公室、行政审批办公室、自然资源调查监测与地理信息测绘股、自然资源所有者权益和开发利用股、城镇国土空间规划股、乡村国土空间规划股、耕地保护监督股、地质勘查和矿产资源管理股、政。。。