团风县政务服务中心(办事大厅)
团风县政务服务中心位于我县迎宾大道南侧,是县委、县政府投资约8000万元建设的一项重大民生工程。团风县政务服务中心共三层,进驻单位41家,设服务窗口98个,工作人员225人,可办事项1487项,室...
机构信息
地区: 团风县
分类: 政府机构 > 政务中心
网址: 进入网上办事大厅
工作时间: 周一至周五(法定节假日除外)上午8:30-----12:00;下午14:00-----17:30。
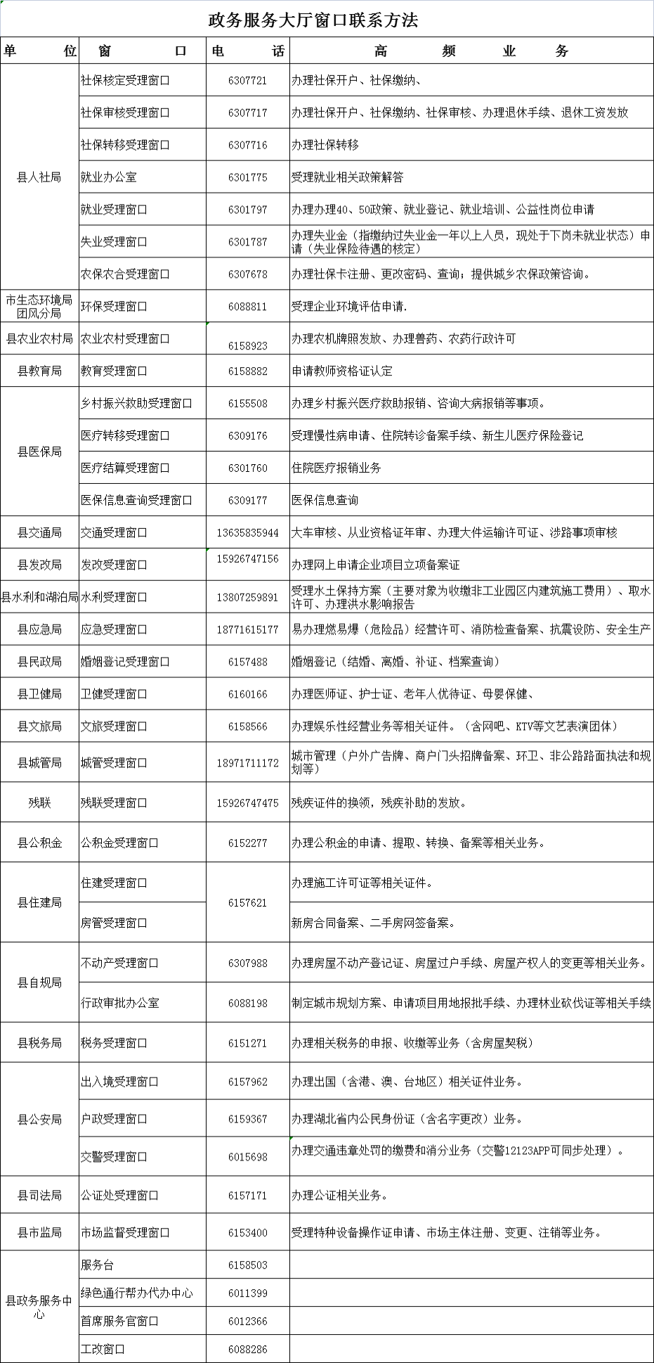
电话: 12345市民服务热线;0713-6158503
地址: 湖北省黄冈市团风县团风镇迎宾大道68号
详细介绍

团风县政务服务中心位于我县迎宾大道南侧,是县委、县政府投资约8000万元建设的一项重大民生工程。团风县政务服务中心共三层,进驻单位41家,设服务窗口98个,工作人员225人,可办事项1487项,室外设计249个停车位,大厅内设置有自主服务区、公共休息区、儿童活动室、母婴室、24小时自助银行、残疾人卫生间等配套设施。


团风县政务服务中心现进驻41家单位,设置98个便民窗口,汇集供水、供电、供气、民政、交通、人社、医保、教育、住建、城管、环保、税务、公安、司法、市场监督等多个部门联合办公,共有225名工作人员,从只进一扇门,就彻底为人民群众解决了办理养老保险、医疗报销、税务登记、子女上学等重大民生问题,还配备35台自助机,实现网上可办理事项多达1000多件,着力优化“互联网+政务服务”,始终坚持用“高效、便民、公开、廉洁”的服务理念,重点打造好我县“新政务、新服务”品牌。从根本上方便了群众,节约了时间,提高了效率,真正做到了让群众少跑腿,让数据多跑路。


交通指引:县内可乘经方高坪方向的公汽,过盘石桥1公里后即可到达;团风下高速往城区方向第二个红绿灯路口下车即可到达。

机构地图
办事大厅
黄冈政务服务网入口

黄冈政务服务网入口

(查看详细信息)
办事机构
团风县税务局

团风县税务局

(查看详细信息)
团风县人民政府

团风县人民政府(政务服务网)

(查看详细信息)
团风县人力资源和社会保障局

团风县人力资源和社会保障局

(查看详细信息)
团风县教育局

团风县教育局

(查看详细信息)
团风县卫生健康局

团风县卫生健康局

(查看详细信息)
团风县退役军人事务局

团风县退役军人事务局

(查看详细信息)
团风县医疗保障局

团风县医疗保障局

(查看详细信息)
相关资讯