(一)本市行政区域内使用。
(二)设备状况符合相关安全技术规范要求。
二、所需材料
1 、特种设备使用登记表(按台登记)、
2、含有使用单位统一社会信用代码的证明或者个人身份证明、
3、特种设备产品合格证(含产品数据表、车用气瓶安全合格证明)、
4、有效期内的定期检验报告、
5、产权单位的书面委托或者授权文件(适用于非产权所有者的使用单位办理报废)、
6、委托书、
7、机动车行驶证(适用于与机动车固定的移动式压力容器)、
8、机动车登记证书(适用于与机动车固定的车用气瓶)
9、锅炉能效证明文件(含改造后能效测试证明)
10、特种设备使用登记变更申请表、
11、原使用登记证和使用登记表、
12、改造质量证明资料及改造监检证书、
13、移装检验报告(拆卸移装)、
14、单位名称变更的证明资料、
15、特种设备停用报废注销登记表、
16、特种设备使用登记补证申请表、
17、场(厂)内机动车辆车牌、
18、设备破坏性处理及拆卸解体后的照片、
19、车用气瓶登记表、
20、特种设备使用登记证变更证明、
21、特种设备使用登记表(车用气瓶)、
22、标有注销标记的原使用登记表、
23、分汽(水)缸产品合格证(含产品数据表)、
24、压力管道元件的产品合格证(含产品数据表)、
25、经检验或者安全评估合格的报告(适用于达到设计使用年限后继续使用的特种设备)、
26、特种设备监督检验报告
三、办理流程
步骤
收件
- 时限:0个工作日
- 审批人:综窗收件人员
办理结果:1.申请事项依法不需要取得行政许可的,应当场告知申请人不予受理并出具不予受理通知书;2.申请事项依法不属于本行政机关职权范围的应当场出具不予受理通知书,并在受理通知书上告知申请人向相关行政机关提出申请;3.申请人隐瞒有关情况或者提供虚假材料申请的,出具不予受理通知书。4.不能当场审查不齐全或不符合法定形式的,当场出具收件通知书,五日内审查材料不齐全或不符合法定形式的,出具包含具体补正要求的一次性告知通知书;5.能当场判断申请材料需要补正的,应当场出具一次性告知通知书。
.核对申请人是否符合申请条件;2.依据办事指南中材料清单逐一核对是否齐全;3.核对每个材料是否涵盖材料要求中涉及的内容和要素。
受理
- 时限:1个工作日
- 审批人:杨伟鸽
办理结果:1.能当场受理或通过当场补正达到受理条件的,直接进入受理步骤,当场出具受理通知书;2.根据一次性告知通知书内容进行补正后达到受理条件的,出具决定受理通知书;3.收件之日起5个工作日内未收到一次性告知通知书的,从收件之日起即为受理。
1.核对申请人是否符合申请条件;2.依据办事指南中材料清单逐一核对是否齐全;3.核对每个材料是否涵盖材料要求中涉及的内容和要素。
审查
- 时限:0.5个工作日
- 审批人:刘湘萍
办理结果:提出初步意见,转入决定步骤。
1.核对申请人是否符合申请条件;2.依据办事指南中材料清单逐一核对是否齐全;3.核对每个材料是否涵盖材料要求中涉及的内容和要素。
决定
- 时限:0.5个工作日
- 审批人:张文智
办理结果:1.申请符合国家未开放档案利用规定的,准予行政许可。 2.申请不符合国家未开放档案利用规定的,不准予行政许可。
复核审查步骤阶段提出的初步意见。
制证
- 时限:1个工作日
- 审批人:刘湘萍
办理结果:准予行政许可决定书 不准予行政许可决定书
窗口领取、代理人送达、委托送达、公告送达、邮寄送达
送达
- 时限:1个工作日
- 审批人:刘湘萍
办理结果:1.准予行政许可的颁发《准予行政许可决定书》 2.不予行政许可的颁发《不予行政许可决定书》
窗口领取、代理人送达、委托送达、公告送达、邮寄送达
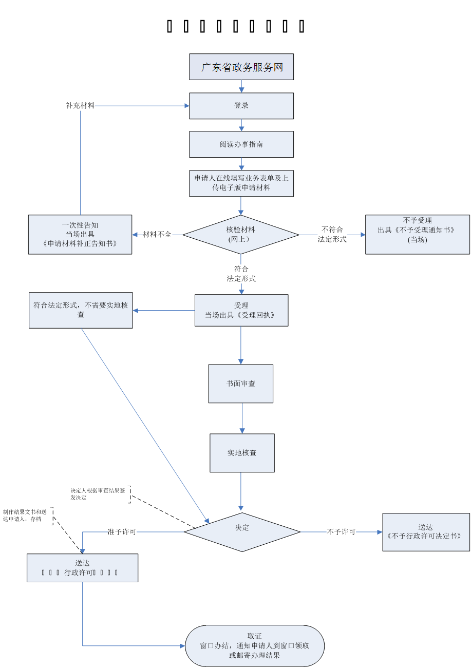
网上办理流程

窗口办理流程
四、联系方式
咨询电话:0768-2362788
咨询地址:潮州市潮州大道凤新大厦9楼市政务服务数据管理局综合窗口
电子邮箱:gdczqts@163.com
办理窗口:潮州市政务服务数据管理局政务服务大厅综合受理窗口
办理地点:潮州市枫春路416号(与大道交汇处)凤新大厦北侧9楼综合受理窗口
办公电话:0768-2331638
办公时间:周一至周四:上午8:30-12:00,下午14:30-17:30;周五:上午8:30-12:00,下午14:30-16:00 。(国家法定节假日除外)
位置指引:潮州市人民政府左侧,潮州市广发银行楼上9楼
五、设定依据
第三十三条 特种设备使用单位应当在特种设备投入使用前或者投入使用后三十日内,向负责特种设备安全监督管理的部门办理使用登记,取得使用登记证书。登记标志应当置于该特种设备的显著位置。
(一)行政许可事项(393项)第326项。
特种设备在投入使用前或者投入使用后30日内,特种设备使用单位应当向直辖市或者设区的市的特种设备安全监督管理部门登记。登记标志应当置于或者附着于该特种设备的显著位置。
法律法规名称
《中华人民共和国特种设备安全法》(2013年)
依据文号
中华人民共和国主席令第4号
条款号
第三十三条
颁布机关
全国人民代表大会常务委员会
实施日期
2014-01-01
条款内容
法律法规名称
《广东省人民政府第四轮行政审批事项调整目录》
依据文号
2009年粤府令第142号
条款号
一、省政府决定保留的行政审批事项目录
颁布机关
广东省人民政府
实施日期
2009-11-17
条款内容
法律法规名称
《特种设备安全监察条例》
依据文号
2009年国务院令第549号修订
条款号
第二十五条
颁布机关
中华人民共和国国务院
实施日期
2003-06-01
条款内容